通知公告
当前位置: 网站首页 >> 通知公告 >> 正文
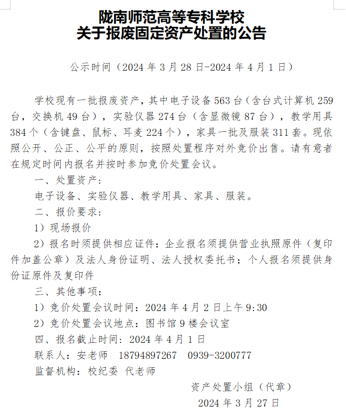
陇南师范高等专科学校关于报废固定资产处置的公告
时间:2024-03-28

 


版权所有:中国·best365英国体育在线(股份)有限公司-Official Website

地址:甘肃省陇南市成县陇南路34号 邮编:742500

主办单位:中共best365英国在线体育官网委员会党委宣传部

电话:0939-3202016  书记、校长热线:0939-3201436  校长邮箱:lnszsjxzrx@163.com 

陇ICP备16000659号-1   
甘公网安备 62122102000303号
  • 公众号

  • 微博号

  • 官方抖音

  • 视频号